来源:医博士 | 2021-05-12 作者:宋小跃
由于技术的飞速发展,医疗保健中的人工智能(AI)已成为重要的研究领域,这使许多历来依赖于人类输入的过程得以迅速发展。因此在各种情况下,AI在整形外科中也是尤其重要。
究竟什么是人工智能呢?人工智能是涵盖了计算机科学的一门广泛学科,其重点是使用大数据集进行计算机学习。在过去的50多年里,它一直是各个领域研究的重点项目。最早运用在计算机编程领域,后来到鉴别细菌感染等,不旧的将来,人工智能将用于大多数诊断和决策过程,从而改变我们现有的医疗保健系统。

(表1,人工智能的主要子学科)
如上图所示,人工智能的主要子学科包括:识别大数据之间关联变量的机器学习,高精准性和预测性的深度学习,能够理解、解释和操纵人类语言的自然语言处理系统,以及面部识别。
方法
作者对截至2020年2月5日的所有电子出版物进行了系统搜索。两名作者独立进行了评审,以确保准确性和完整性。搜索涵盖范围包括PubMed,Scopus和Web of Science。由于当前可用的文章数量有限,因此没有基于出版物类型,质量,研究方法或偏倚风险进行限制,因此本分析仅包括发表的文章。

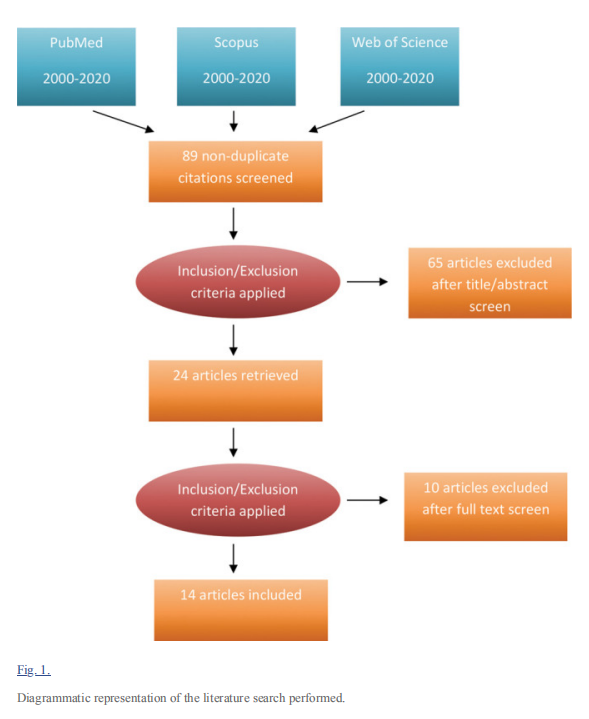
(图1,搜索方案示意图)
结果
初始搜索收入了129篇相关文献,其中89篇为较新颖的文章。但是审查中发现,有65篇未解决AI在整形外科领域中的应用问题,另24篇中又排除了10篇废物英文文章或无法进行全文评审的文章。因此共14篇符合纳入鸡排除标准,详见下表。

(表2,入选文章特征汇总)
讨论
机器学习在整形外科中的应用包括预测模型,该模型使用ANN的模式识别能力来帮助外科医生做出术前和术后决策。该模型使用从便携式反射式分光光度计获得的数据来确定烧伤深度和愈合时间,平均准确度为86%。相关应用领域还包括检测术后游离皮瓣的生存能力,准确评估受试者血管状态等。此外,对正颌外科手术患者进行三维面部扫描来设计面部形状模型,这对术前和术后的客观美学评估都起到了重要作用。
在深度学习方面,美容外科医师对大量患者手术前后搜集的图像,AI可以正确分类隆鼻状态等,其灵敏度和特异性水平可以媲美整形外科住院医师。此外对图像中黑色素瘤的的评估也帮助临床医生对皮肤癌分类诊断与决策。
注重美学方面的整形外科医生,越来越倾向于使用社交媒体平台来推销。而自然语言处理系统此类应用可能会影响营销策略和公众对整形外科的认识。面部识别技术这种模型则能够根据患者的术后目标特征对患者的面部美容进行分类,这有助于估计患者的满意度并在手术前设定适当的期望值。

(表3,整形外科中AI的伦理考虑)
伦理方面,笔者认为人工智能不应该替代对患者的护理和至关重要的共享决策过程。AI无法建立患者与医师之间为取得积极成果所不可或缺的,治疗所需的信任和同理心。这一技术应注重简化临床繁重工作,给医生更多的时间来处理和实践更多复杂的治疗和人文关怀。
结论
人工智能正在遍及公共和私营部门的各个方面。像任何发展中的技术一样,在医疗保健中使用AI会引起重要的伦理问题,包括患者自主权和知情同意,机密性以及适当的数据使用等。整形外科领域必须利用广泛可用的技术,注重道德标准,以使它继续成为医学和外科手术创新的领导者。
医博士编译:Jarvis T, Thornburg D, Rebecca AM, et al. Artificial Intelligence in Plastic Surgery: Current Applications, Future Directions, and Ethical Implications. Plastic and Reconstructive Surgery – Global Open. 2020; 8(10):e3200. doi:10.1097/GOX.0000000000003200.
声明: 所有注明“来源:医博士”的文字、图片和音视频资料,版权均属于医博士所有,转载须注明“来源:医博士”;所有转载文章系出于传递更多信息之目的,且明确注明来源和作者,不希望被转载的媒体或个人可与我们联系,我们将立即进行删除处理。