来源:北京市卫生健康委员会 | 2023-10-16
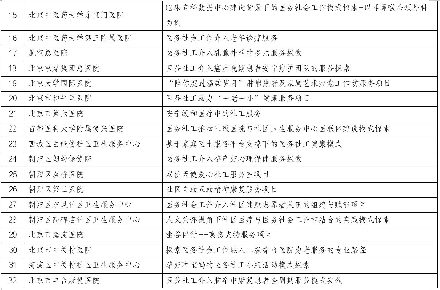
为探索医务社工发展模式,扩大医务社工覆盖面,加快推动北京医务社会工作发展,北京市卫生健康委启动2023年北京市医务社工多元培育服务项目工作,按照安排,各医疗卫生机构结合单位特色,认真组织、精心策划、积极申报。经初筛、现场评审等环节,最终确定45个医务社工多元培育服务项目(详见下方名单)。
医务社工服务项目是改善医疗服务、彰显医学人文的重要形式,也是推动医务社会工作发展的有力抓手。2020年以来,为贯彻落实五部门联合印发的《关于发展医务社会工作的实施意见》精神,我委按照“高位谋划、统筹推进、系统布局、规范发展”的思路,连续两年精心培育了一批有创新、可复制、能推广的医务社工服务项目,在医院病房、急诊、门诊等不同场域,覆盖传染病、肿瘤、儿童血液病、唇腭裂、产科、认知障碍、青少年情绪障碍、辅助生殖等不同病种,融入康复管理、慢性病管理、安宁疗护、多学科诊疗团队等,为患者及家属提供心理疏导、困难救助、医患沟通、社会支持等人文服务,改善了患者就医体验,以点带面,有效推动了全市医务社会工作发展。截至目前,全市开展医务社会工作的医疗卫生机构101家,其中,三级医疗机构54家,较2019年增长184%;全市共有医务社会工作者306人,其中三级医疗机构194人,较2019年增长131%。
今年,在前两批项目培育基础上,立足医务社工发展目标,我们更加注重扩大医务社工覆盖面,发挥项目的孵化、驱动和引领作用,激发医务社工发展内驱力,推动医务社工机制建设,形成行业发展浓厚氛围;更加注重提升医务社工发展质量,对于医务社工发展基础较好单位,在发展机制较成熟领域,加快推广医务社工模式,推动医务社工可持续发展;更加注重项目与社会资源的对接,搭建推介交流平台,以社会公益力量拓展医务社工发展格局。
下一步,对入选的培育项目,我委将依托北京健康管理协会,通过系统培训、立体督导、资源链接等多种方式给予精准培育,促进项目单位医务社工认知度深化、人才队伍能力提升、发展内驱力增强,切实发挥项目对本单位及全系统医务社工发展的示范、引领和带动作用,助力首都卫生健康事业高质量发展。



来源:http://wjw.beijing.gov.cn/xwzx_20031/wnxw/202310/t20231016_3279592.html
声明: 所有注明“来源:医博士”的文字、图片和音视频资料,版权均属于医博士所有,转载须注明“来源:医博士”;所有转载文章系出于传递更多信息之目的,且明确注明来源和作者,不希望被转载的媒体或个人可与我们联系,我们将立即进行删除处理。